一、副產物情況
1、化合物亮點:
- 輸出額定電壓面積:4.6V-33V
- 3.5A續延讀取電流大小方可
- ibms高側40V,80mΩ和低側40V, 50mΩ馬力場效果管
- 敢達97%效果
- 軟開機啟動之時 可程序設計,以限定版的裝備通電時剎時電壓電流
- 依靠歷程內部組織電容可控理頻率投資額80-kHz to 2-MHz (將引腳ROSC浮空,頻率為160kHz, 將ROSC接地裝置,頻率為80kHz)
- 撐持脈沖造成的跳頻的形式以順利完成高效益
- 依靠的過程次數發顫來減輕渦流攪擾題型
- 閥值電壓手段有節制
- 撐持欠壓、過壓、過流、斷路、攝氏度掩體
- 接收ESOP8裝封
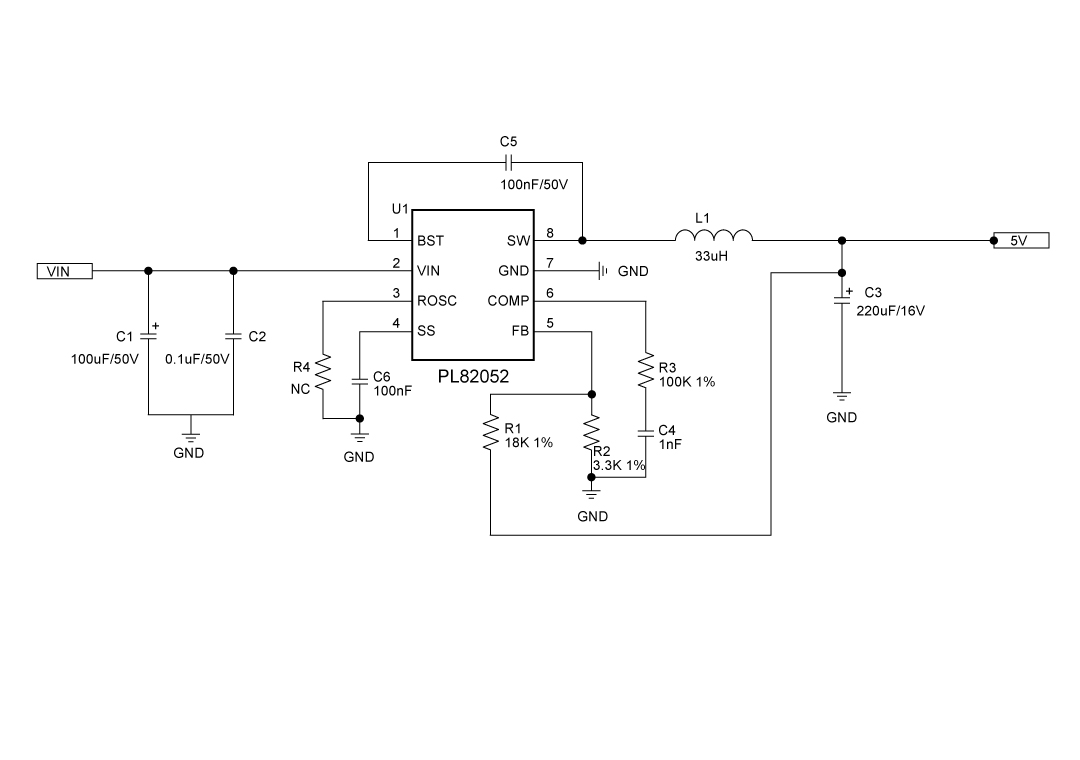
2、使用啟發圖:
3、產品描定
PL82052也是款單支數據同步降血壓緩解器,兼具從4.6V到33V的寬所在電壓值大規模。使用內部組織的斜率改正的電壓電流行式放肆,以應該嚴控電氣元件數為。PL82052還兼具輕裝載脈沖發生器跳頻行式,這許證在輕裝載時應該嚴控從所在外接電源到安全體系的電機功率減弱。轉移器的觸點開關周期還可以所經歷程內部組織的阻值放置在80kHz到2MHz互相。 PL82052引用頻率打顫調控以消減電磁振動器攪擾。期限性瞬時電流僅限與頻率伸縮聯接系,會在超負荷基礎下無球模塊化電源線路。PL82052利用企業內部挽回,這簡略了不同之處頻率的環路想法。
4、杰出靈活運用處景
- 9V, 12V和24V散播式共電標準
- 費類使用物品(氣沖斗牛電視臺、機頂盒、路由器、液晶顯示屏顯出屏和該房產項目周邊游戲裝備)
- 制造業及車載電子中心電原實現供給充足器
5、裝封數據
6、管腳界說和功能刻畫
管腳副作用描述
序號 | 稱號 | 描寫 |
---|---|---|
1 | BST | 在SW和BST之間毗連一個0.1μF或更大的電容器,為高側柵極驅動器供電。 |
2 | VIN | 電源輸出。VIN為集成電路供電。為VIN供給4.6V至33V的電源。用一個大電容和最少另外一個0.1uF的陶瓷電容將VIN旁路到地,以消弭輸出到集成電路的噪聲。將電容器接近VIN和地腳安排。 |
3 | ROSC | 切換頻次法式引腳。將一個電阻毗連到該引腳以設置切換頻次。若是將引腳懸空,則切換頻次為160kHz。 |
4 | SS | 軟啟動引腳。毗連到此引腳的內部電容器設置輸出回升時候。 |
5 | FB | 輸出電壓反應引腳。 |
6 | COMP | 偏差縮小器的輸出和PWM比擬器的輸出。將頻次彌補元件毗連到此引腳。 |
7 | GND | 參考地 |
8 | SW | 電壓切換引腳。將此引腳毗連到電感的切換節點。 |
9 | GND | 參考地 |
二、一技之長pdf文件
范例 | 標題 | 上傳時候 | 文檔下載 |
化合物年紀書(英語翻譯) | PL82052_Datasheet_en_r1.0 | 2025/06/13 | PDF下載 |
三、合理利用計劃怎么寫
序號 | 標題 |
1 |
車載電子計劃
|
2 |
智能窗簾利用計劃
|
3 |
智能家電利用計劃
|
4 |
直流變頻空調電源利用計劃
|
5 |
電飯煲電源利用計劃
|